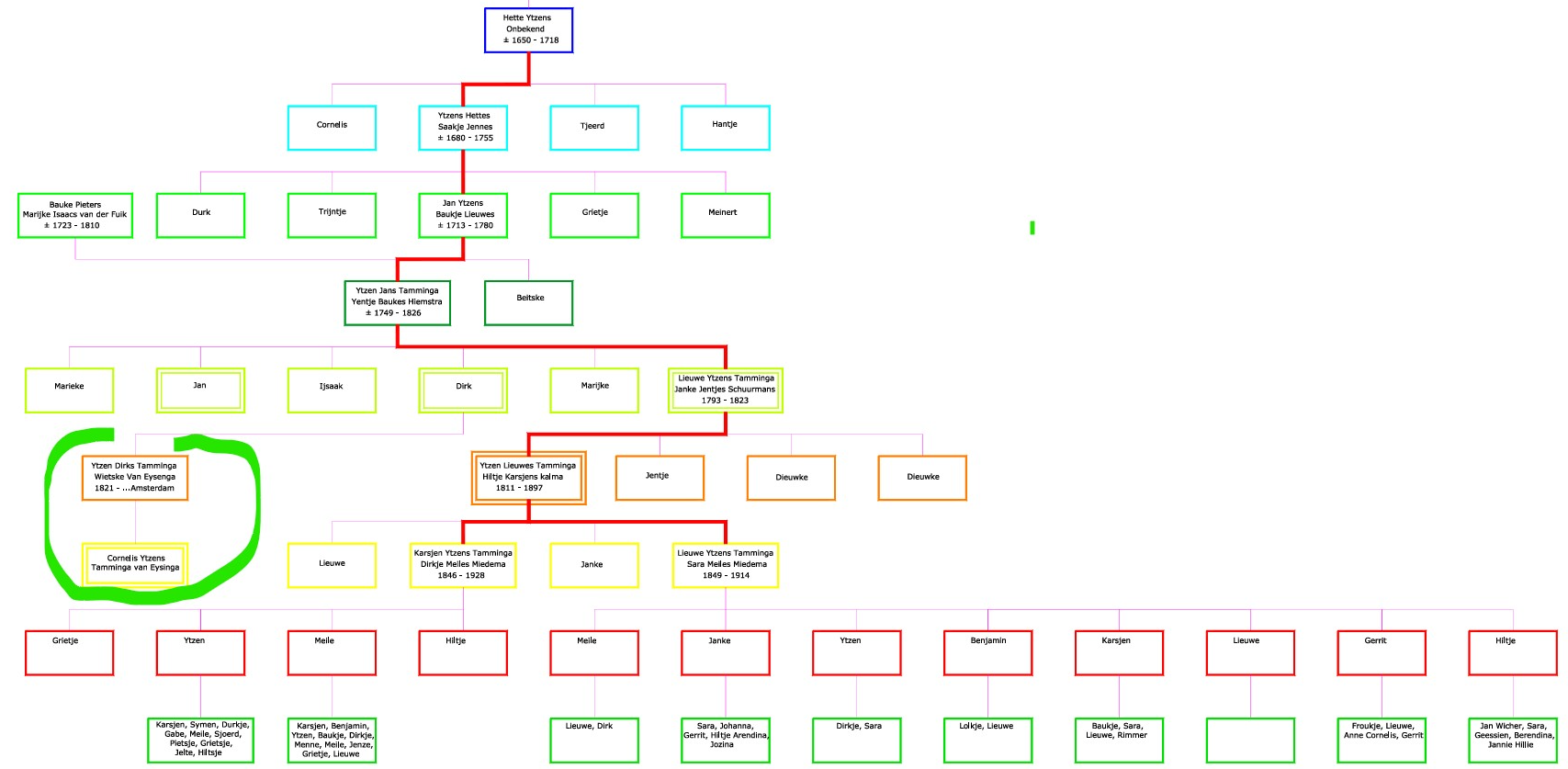
Werkgroep lid Symen Tamminga (N150-3) heeft onderzoek gedaan naar vader Dirk en zoon Cornelis Tamminga. De geraadpleegde informatie komt o.a. uit de archiefstukken van dhr. J. Scheffer uit Winsum (Frl.) De zoon veranderd later zijn achternaam in Tamminga van Eijsinga. Ytzen Dirks en onze overbetoverpake Ytzen Lieuwes (N0) ware volle neven en generatiegenoten.
Onderaan dit artikel de de stamboom waarin beide Tamminga’s zijn opgenomen en enkele foto’s.
Hier het verhaal / de bevindingen van Symen Tamminga.
Cornelis Tamminga en Wilhelmina Petronella van Oort
Beide dochters Elly en Willy
Ytzen Dirks en Wytske van Eizenga, Willy, Cornelis, Elly
\
Elly, Willy, Cornelis
De stamboom met links Ytzen Dirks Tamminga en zijn zoon Cornelis Ytzens Tamminga. Onze stamvader Ytzen Lieuwes Tamminga moest dus "oom" zeggen tegen Ytzen Dirks.
